おかげさまで開設25周年WWW.TEMPLESTUDIOS.BE 創業祭

WWW.TEMPLESTUDIOS.BE

詳しくはこちら
マイストア マイストア 変更
  • 即日配送
  • 広告
  • 取置可能
  • 店頭受取

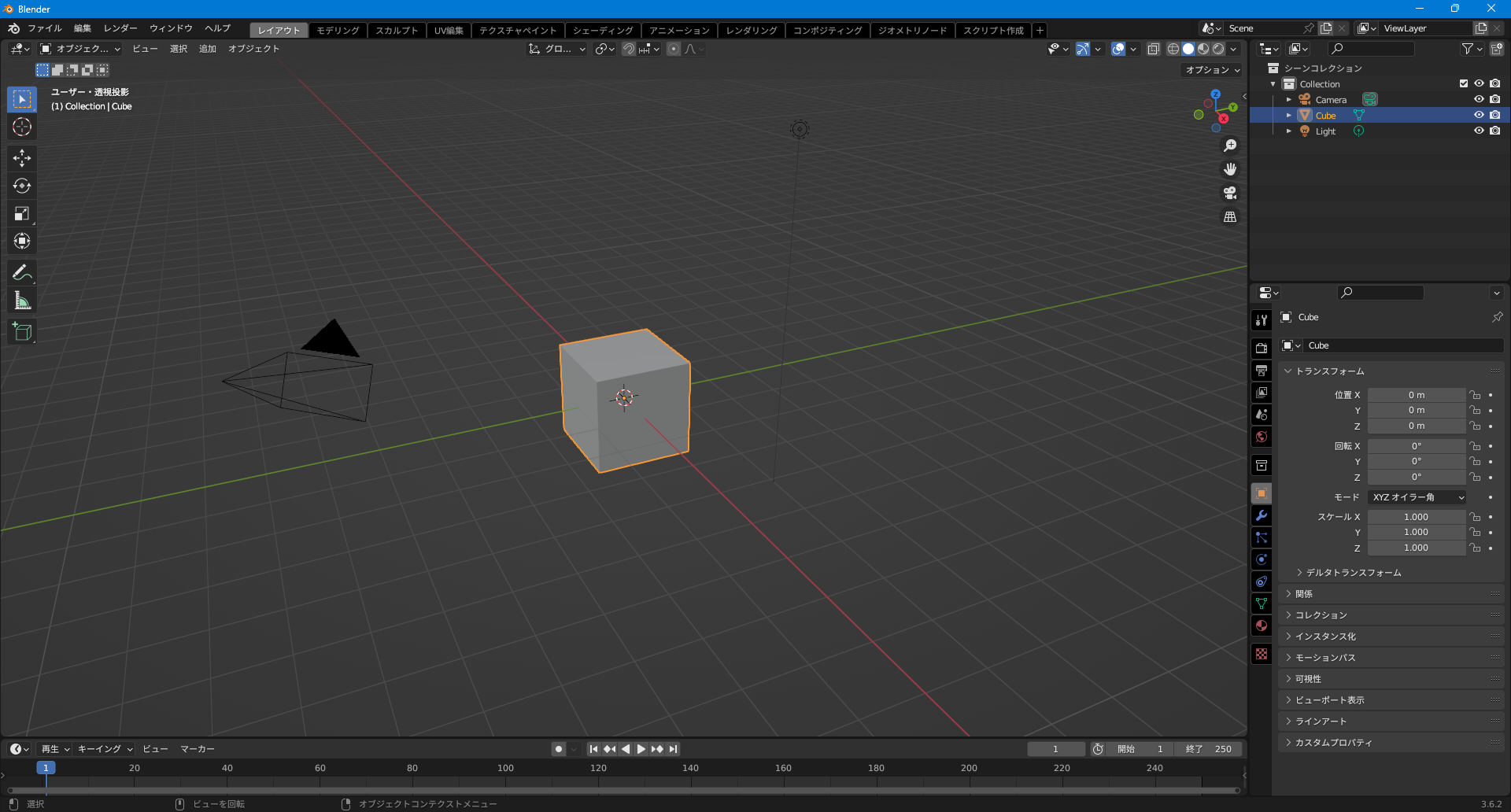
HOT ! Blender リギング Basic 4-3-1 リギング (Blender4.2) / Rigging - YouTube

※WWW.TEMPLESTUDIOS.BE 限定モデル
YouTuberの皆様に商品の使い心地などをご紹介いただいております!
紹介動画はこちら

ネット販売
価格(税込)

5250

  • コメリカード番号登録、コメリカードでお支払いで
    コメリポイント : 2ポイント獲得

コメリポイントについて

購入個数を減らす
購入個数を増やす

お店で受け取る お店で受け取る
(送料無料)

受け取り店舗:

お店を選ぶ

近くの店舗を確認する

納期目安:

13時までに注文→17時までにご用意

17時までに注文→翌朝までにご用意

受け取り方法・送料について

カートに入れる

配送する 配送する

納期目安:

2025.09.24 16:52頃のお届け予定です。

決済方法が、クレジット、代金引換の場合に限ります。その他の決済方法の場合はこちらをご確認ください。

※土・日・祝日の注文の場合や在庫状況によって、商品のお届けにお時間をいただく場合がございます。

即日出荷条件について

受け取り方法・送料について

カートに入れる

欲しいものリストに追加

欲しいものリストに追加されました

Blender リギング Basic 4-3-1 リギング (Blender4.2) / Rigging - YouTubeの詳細情報

Basic 4-3-1 リギング (Blender4.2) / Rigging - YouTube。Blender標準アドオンのRigifyを使用したリギングの注意事項。Blender Rigの勉強のためにプロのモデルのデータを見てみる。新品で購入しパラパラめくった程度です。細かいスレなど気にされる方はご遠慮ください。。R301_Warranty.webp。やさしく学ぶArchiCAD GDLプログラミング
  • Basic 4-3-1 リギング (Blender4.2) / Rigging - YouTube
  • Blender標準アドオンのRigifyを使用したリギングの注意事項
  • Blender Rigの勉強のためにプロのモデルのデータを見てみる
  • R301_Warranty.webp

同じカテゴリの 商品を探す

ベストセラーランキングです

このカテゴリをもっと見る

この商品を見た人はこんな商品も見ています

近くの売り場の商品

このカテゴリをもっと見る

カスタマーレビュー

オススメ度  4.2点

現在、2782件のレビューが投稿されています。